财政部公告,自2026年4月1日起,取消光伏等产品增值税出口退税。自2026年4月1日起至2026年12月31日,将电池产品的增值税出口退税率由9%下调至6%;2027年1月1日起,取消电池产品增值税出口退税。
财政部:取消光伏等产品出口退税!
财政部公告,自2026年4月1日起,取消光伏等产品增值税出口退税。自2026年4月1日起至2026年12月31日,将电池产品的增值税出口退税率由9%下调至6%;2027年1月1日起,取消电池产品增值税出口退税。


现就调整光伏等产品出口退税政策有关事项公告如下:
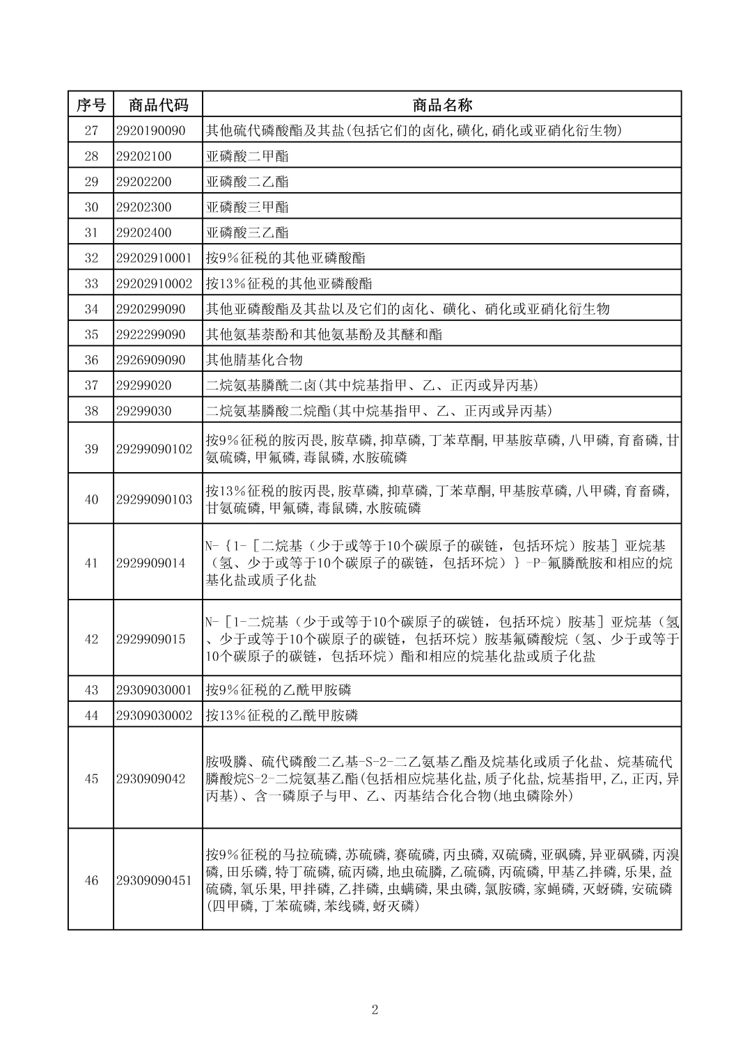
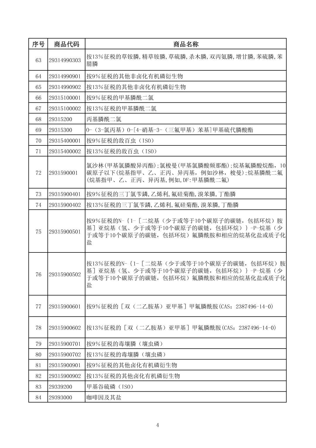
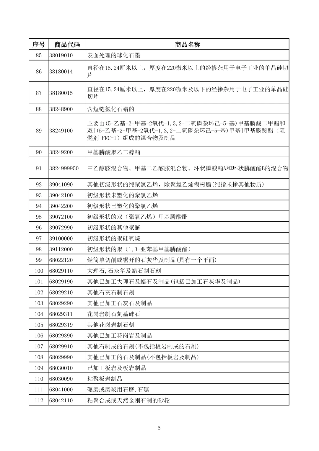
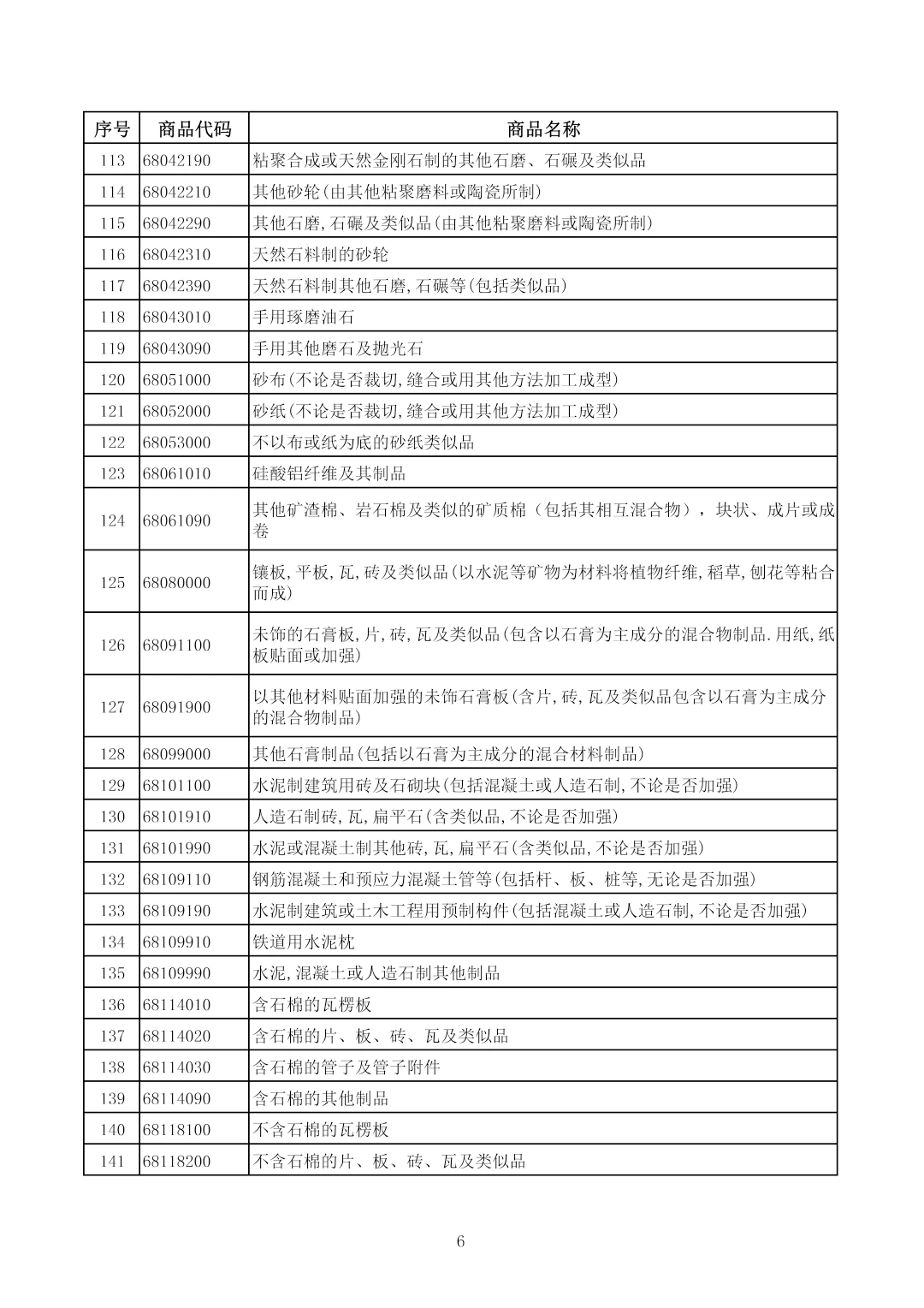
一、自2026年4月1日起,取消光伏等产品增值税出口退税。具体产品清单见附件1。
二、自2026年4月1日起至2026年12月31日,将电池产品的增值税出口退税率由9%下调至6%;2027年1月1日起,取消电池产品增值税出口退税。具体产品清单见附件2。
三、对上述产品中征收消费税的产品,出口消费税政策不作调整,继续适用消费税退(免)税政策。
四、本公告所列产品适用的出口退税率以出口货物报关单注明的出口日期界定。
特此公告。
附件:
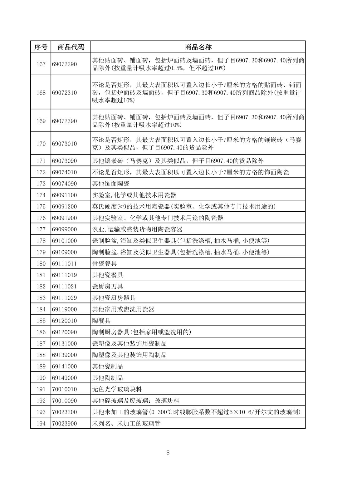
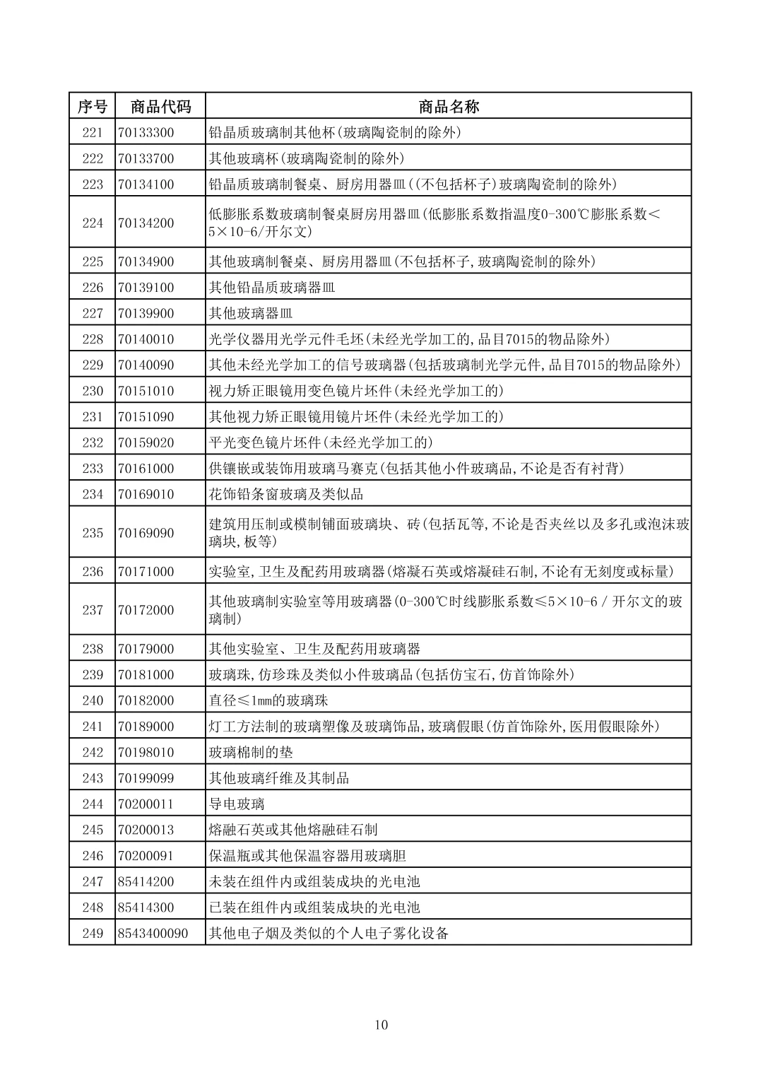
光伏等产品清单
电池产品清单
财政部 税务总局
2026年1月8日










文章元信息 (以下信息供参考)
title: 财政部:取消光伏等产品出口退税_势创智能_机器视觉识别质量检测专家
keywords: 光伏产品,光伏组件检测,光伏电池产品
description: 财政部公告,自2026年4月1日起,取消光伏等产品增值税出口退税。自2026年4月1日起至2026年12月31日,将电池产品的增值税出口退税率由9%下调至6%;2027年1月1日起,取消电池产品增值税出口退税。
